Harnessing AI for Precision in Business Communication
In today’s fast-paced business world, artificial intelligence is not just a buzzword — it’s a game-changer. ChatGPT and similar AI chat-models, powered by advanced language models, are revolutionizing how businesses create, analyze, and utilize text-based content. From crafting compelling marketing copy to dissecting complex financial reports, AI is automating and enhancing tasks that once consumed countless human hours.
But here’s the catch: the true power of AI lies not in the technology itself, but in how we direct it. That’s where advanced prompt engineering comes into play.
This article will dive deep into the art and science of crafting precise prompts for business applications. We’ll explore:
- Foundational techniques for business-oriented prompts
- Advanced strategies for generating high-quality content
- Precision prompting for data analysis and business intelligence
- Tailoring prompts for industry-specific needs
Key Takeaways
- Master the basics of prompt structure for business applications
- Learn advanced techniques to generate complex, nuanced content
- Discover how to extract meaningful insights from large datasets
- Understand how to adapt prompting strategies for different industries
Whether you’re a marketing professional looking to streamline content creation or a data analyst seeking to unlock hidden insights, this guide will equip you with the tools to leverage ChatGPT’s full potential in your business operations.
Pro Tip: As you read, think about specific tasks in your work that could benefit from these techniques. The more you can apply these concepts to real-world scenarios, the more value you’ll derive from this guide.
Foundations of Text-Specific Prompting for Business Applications
Mastering the basics of prompt engineering is crucial for leveraging AI in business contexts. This section will explore the fundamental principles that underpin effective business-oriented prompts.
Anatomy of an Effective Business-Oriented Prompt
When crafting prompts for business applications, clarity and specificity are paramount. A well-structured prompt can mean the difference between a vague, unhelpful response and a precise, actionable insight.
Clear and specific prompts lead to improved accuracy, time efficiency, consistency, and enhanced problem-solving. However, balancing detail with brevity and avoiding ambiguity can be challenging. Highly specific prompts are ideal for critical business analyses, generating content with strict guidelines, and data analysis tasks with specific metrics.
More open-ended prompts work well for brainstorming sessions, exploratory market research, and generating diverse content ideas.
Balancing Context and Clarity in Corporate Communication
In the business world, context is king. Providing the right amount and type of context in your prompts can significantly enhance the relevance and usefulness of AI-generated outputs.
Effective context provision ensures relevance, depth, alignment with company goals, and efficiency. However, be wary of information overload, bias introduction, and confidentiality concerns. Extensive context is beneficial for complex business scenarios, long-term strategic planning, and cross-functional projects.
Priming AI for Industry-Specific Outputs
Specifying the desired output format in your prompts can greatly enhance the usability and integration of AI-generated content into business workflows.
Well-formatted outputs offer consistency, easy integration, clarity, and time-saving benefits. Detailed output formats are useful for generating reports with specific standards, creating client-facing documents, and presenting data analysis results.
Advanced Techniques for Business Content Generation
As businesses increasingly rely on AI for content creation, mastering advanced prompting techniques becomes crucial.
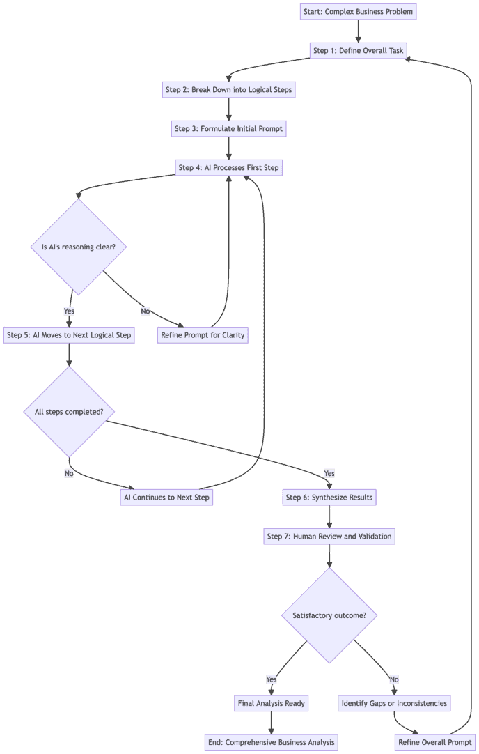
Implementing Chain-of-Thought Prompting for Complex Business Analyses

Chain-of-thought prompting is a technique that guides the AI through a step-by-step reasoning process, mimicking the analytical approach of a human expert. This method involves breaking down complex problems into smaller, logical steps and asking the AI to work through each step sequentially.
How it works:
- Define the overall problem or task.
- Break it down into logical steps or components.
- Ask the AI to address each step in order, explaining its reasoning at each stage.
- Synthesize the results into a comprehensive solution or analysis.
Real-world application: Financial Analysis for Merger Decision
Imagine a scenario where a tech company is considering a merger with a smaller, innovative startup. Here’s how chain-of-thought prompting could be applied:
As a senior financial analyst, evaluate our tech company's potential merger with StartUpX:
1. Analyze current market positions:
a. What is our company's current market share and key strengths?
b. What unique value does StartUpX bring to the table?
2. Assess potential synergies:
a. How do our product lines complement each other?
b. Are there opportunities for cost savings through combined operations?
3. Evaluate financial implications:
a. What is the projected ROI over the next 5 years?
b. How will this merger impact our balance sheet in the short term?
4. Consider regulatory hurdles:
a. What antitrust concerns might arise?
b. How long might the approval process take?
5. Recommend a course of action:
a. Based on the above analysis, should we proceed with the merger?
b. What are the key risks and how can we mitigate them?
For each step, explain your reasoning and cite relevant data points or industry benchmarks.
This approach allows for a comprehensive, logical analysis that can be easily reviewed and validated by human experts.
Role-Playing and Persona Adoption in Corporate Communication
Role-playing and persona adoption is a technique where the AI is instructed to assume a specific role or persona when generating content. This method can help in creating diverse perspectives and tailoring communication styles to different audiences.
How it works:
- Define a specific role or persona for the AI to adopt.
- Provide context about the role’s characteristics, knowledge base, and communication style.
- Present the task or question from the perspective of this role.
- Ask the AI to respond in character, maintaining consistency with the defined persona.
| Role | Perspective Focus | Example Prompt |
|---|---|---|
| CMO | Brand image, customer engagement | ”As the CMO, analyze our new product launch strategy, focusing on brand alignment and target audience reach.” |
| CFO | Financial performance, risk management | ”From a CFO’s perspective, evaluate the proposed expansion project, highlighting ROI projections and potential risks.” |
| CTO | Technical innovation, infrastructure | ”As the CTO, assess the implementation of AI in our customer service operations.” |
| HR Director | Employee engagement, culture | ”Taking on the role of HR Director, outline a strategy for implementing a new remote work policy.” |
| COO | Operational efficiency, supply chain | ”As COO, analyze our current supply chain model and suggest improvements.” |
| CEO | Overall strategy, long-term vision | ”From the CEO’s viewpoint, evaluate our company’s 5-year growth strategy.” |
Meta-Prompting: Revolutionizing Prompt Engineering

Meta-prompting is an advanced technique that leverages the power of large language models (LLMs) to generate, optimize, and refine prompts for various AI tasks.
How it works:
- An initial prompt is given to an LLM to generate or optimize a prompt for a specific task.
- The LLM creates a new, refined prompt based on its understanding of effective prompting techniques.
- This new prompt is then used for the intended task.
- The process can be iterative, with multiple rounds of refinement.
Key Applications:
- Cross-Modal Content Creation: Meta-prompting can generate prompts for various AI models, including image or video generation tools.
- Prompt Optimization: It can refine and improve prompts for specific tasks.
- Specialized Persona Creation: Meta-prompting can develop detailed personas for specific tasks.
- Complex Problem-Solving: In tasks like multi-hop question answering, meta-prompting has shown significant improvements.
Real-world application: Multi-Modal Marketing Campaign Development
Step 1: Generate a meta-prompt for creating an effective marketing campaign brief:
"Create a prompt that will generate a comprehensive marketing campaign brief
for a new product launch. The prompt should cover all essential aspects of a
marketing campaign, including target audience analysis, key messaging, channel
strategy, and success metrics."
Step 2: Use the generated prompt to create the marketing campaign brief.
Step 3: Generate image prompts based on the campaign brief.
Step 4: Create video concept prompts.
Step 5: Generate social media content prompts.
Precision Prompting for Business Intelligence and Data Analysis
In today’s data-driven business landscape, the ability to extract meaningful insights from vast amounts of information is crucial.
Leveraging AI for Nuanced Market Sentiment Analysis

Market sentiment analysis goes beyond simple positive or negative categorizations. With the right prompting techniques, AI can provide deeper, more nuanced insights into market perceptions.
Example:
Analyze the sentiment in these 1000 customer reviews for our new product launch:
1. Categorize sentiment into: Very Positive, Somewhat Positive, Neutral,
Somewhat Negative, Very Negative
2. For each category:
a. Provide the percentage of reviews
b. List top 3 frequently mentioned product features
c. Extract a representative quote
3. Identify any emerging themes or unexpected feedback
4. Compare sentiment across different customer demographics
5. Suggest three actionable improvements based on the negative feedback
Present your findings in a structured report format.
Extracting Key Business Insights with Named Entity Recognition
Named Entity Recognition (NER) is a natural language processing technique that identifies and classifies named entities in unstructured text. In a business context, NER can be a powerful tool for extracting valuable insights from large volumes of textual data.
Key Applications in Business:
- Competitive Intelligence: Identifying competitors, products, and market trends in industry reports.
- Customer Insight: Extracting brand mentions, product names, and sentiment from customer feedback.
- Risk Management: Recognizing potential legal or regulatory issues in contracts.
- Supply Chain Analysis: Identifying suppliers, locations, and products in procurement documents.
Crafting Prompts for Comprehensive Financial Report Analysis
AI can be a powerful ally in financial analysis when directed with the right prompts. The key is to structure your prompts to cover multiple aspects of financial performance while maintaining clarity.
Example:
Analyze the attached quarterly financial report for our company:
1. Revenue Analysis:
a. Compare revenue to the same quarter last year
b. Identify the top 3 revenue-generating products/services
c. Highlight any concerning trends
2. Cost Analysis:
a. Break down major cost categories
b. Identify areas where costs have increased significantly
c. Suggest potential cost optimization strategies
3. Profitability:
a. Calculate and interpret key profitability ratios
b. Compare to industry benchmarks
4. Cash Flow:
a. Summarize cash flow from operations, investing, and financing
b. Assess the company's liquidity position
5. Forward-Looking Insights:
a. Based on current trends, project key metrics for the next quarter
b. Identify potential risks and opportunities
Present your analysis in a structured report with clear headings, bullet points,
and a brief executive summary at the beginning.
Industry-Specific Prompting Strategies
Different industries have unique needs when it comes to AI-assisted text generation and analysis. Tailoring your prompts to specific industry contexts can significantly enhance the relevance and accuracy of AI outputs.
Healthcare
In the healthcare industry, AI prompts must balance the need for detailed, accurate information with strict privacy and ethical guidelines. Prompts should emphasize evidence-based information, compliance with regulations like HIPAA, and clear, patient-friendly language where appropriate.
Legal
Legal prompts require extreme precision, as even minor ambiguities can have significant consequences. Prompts should specify the relevant jurisdiction, area of law, and desired format (e.g., brief, memo, contract clause).
Finance
Financial prompts should emphasize accuracy, compliance with regulations, and the ability to handle complex numerical data. Consider including specific financial metrics, time frames, and comparison benchmarks in your prompts.
Technology
Tech industry prompts often need to balance technical depth with accessibility. They should specify the target audience (e.g., developers vs. executives) and the desired level of technical detail.
Conclusion: The Future of Business AI Communication
As AI continues to evolve, the art of prompt engineering will become an increasingly valuable skill in the business world. By mastering these advanced techniques — from chain-of-thought prompting to meta-prompting, from precision data analysis to industry-specific strategies — you’re positioning yourself at the forefront of AI-augmented business communication.
The key takeaway is this: AI is a powerful tool, but its effectiveness is directly proportional to the quality of the instructions it receives. Invest time in crafting thoughtful, well-structured prompts, and you’ll unlock a level of AI-assisted productivity and insight that can transform your business operations.
Remember, prompt engineering is not a destination but a journey. Continue to experiment, iterate, and refine your approach. The businesses that master this skill will have a significant competitive advantage in the AI-driven future of work.